loading...

Game Audio

The History of Game Audio

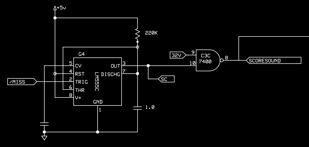
This is a collection of articles that goes through some of the earliest history of video game sound, focused on the 1970s-1980s, does a deep dive into how Pong's sound works, investigates the software synthesis of Defender (1981), and the history of music trackers.

▶ Read the full article...

Pong sound circuit (1972)